-
开放科学(资源服务)标识码(OSID):

-
连续流好氧颗粒污泥(Aerobic Granular Sludge,AGS)是由微生物自聚集形成的致密颗粒状活性污泥[1],具有沉降性能优异、生物量高以及在颗粒内部形成多级氧梯度、从而实现同步脱氮除磷等特点[2]。相较传统活性污泥工艺,AGS工艺可显著降低占地、运行能耗及碳排放,被誉为下一代污水处理技术[3]。尽管AGS技术在过去20余年中已在百余个序批式反应器(Sequencing Batch Reactor,SBR)污水处理厂实现工程应用,但现有城镇污水处理厂以连续流模式为主,连续流体系中AGS的快速启动与长期维持仍相对不足,成为制约该技术进一步推广的关键瓶颈[4-7]。因此,亟需阐明连续流条件下污泥颗粒化的主导驱动因素,并据此开发结构简洁、运行友好且具工程适配性的反应器构型,为AGS在连续流污水处理系统中的应用奠定基础。
在SBR体系中,污泥颗粒化机理已得到较为系统的研究。其中,代尔夫特理工大学研究团队提出的“丰盛-饥饿”理论被广泛接受[8],并为AGS-SBR(如Nereda工艺)的工程化提供了重要理论支撑[9]。在典型AGS-SBR周期中,在厌氧阶段通过底部的布水装置实现向上流动的精密布水,实现间歇进水的同时顶水排水,待进水阶段结束后依次进入曝气和沉淀阶段,从而创造颗粒化的3个关键因素:①在时间尺度上形成清晰的基质供给与消耗过程,进水阶段可降解基质相对充足,随后曝气阶段基质匮乏,从而形成“丰盛-饥饿”的交替环境;②曝气引入的水力剪切力促进污泥颗粒化及形貌稳定;③较短的沉淀时间选择性淘汰沉降性能差的絮状污泥。上述“丰盛-饥饿+水力剪切+沉降选择”三要素的耦合,被认为是AGS在SBR中形成与维持的核心机制[10-12]。
针对连续流条件下缺乏典型的“短沉降-排泥”水力选择与“脉冲进水”所形成的周期性“丰盛-饥饿”,已有研究提出通过推流化/多级连续搅拌釜式反应器(Continuous Stirred Tank Reactor,CSTR)串联形成沿程底物梯度、设置外置或内置选择器(基于沉降速度或颗粒粒径)以及与膜分离等单元耦合来强化选择压力,从而实现连续流颗粒化[3, 13-14]。例如,Sun等[13]在近似推流反应器中发现,沿程形成的“丰盛-饥饿”底物剖面可驱动污泥形态与沉降性在空间尺度上快速演化,其中充分的饥饿区对颗粒结构“固化”与稳定性提升至关重要。此外,模型研究也表明,沉降/塞流进水引起的反应器高度与流向浓度梯度,会显著影响聚磷菌(Phosphorus Accumulating Organisms,PAOs)/聚糖菌(Glycogen-Accumulating Organisms,GAOs)等储存菌的选择及最终出水品质[15],提示连续流系统中应更加关注底物“分配”与“梯度”而不仅是总体负荷。在前期全尺度研究中,已在连续流曝气池内通过内部隔板构建“微好氧-好氧”分区并强化底物与溶解氧(Dissolved Oxygen,DO)梯度,实现活性污泥向连续流AGS的升级改造,并讨论了选择压力对颗粒形成与丝状菌控制的作用[16]。但受全尺度系统受进水波动、复杂回流与多过程耦合影响,难以进一步分离“代谢选择压力”与“水力剪切/分离构件”对颗粒稳定性的相对贡献。
值得注意的是,厌氧颗粒污泥系统同样表现出与AGS相似的规律。以升流式厌氧污泥床(Upflow Anaerobic Sludge Blanket,UASB)为代表,其通常采用连续或间歇进出水,依靠产气搅动与上升流速提供剪切环境,并通过顶部三相分离器实现“气—液—固”分离与污泥截留,从而有利于颗粒污泥的富集与稳定[17-18]。若将SBR的柱式反应器构型与UASB的三相分离器设计进行耦合,有望构建一种构型更为紧凑、固液分离能力更强、适配连续流运行的新型颗粒污泥反应器。两类体系的关键差异之一在于AGS-SBR依托间歇进水与周期曝气在时间尺度上形成显著的“丰盛-饥饿”交替,而典型UASB在连续供给条件下通常缺乏明确的“丰盛-饥饿”分段;因此,在连续流反应器中如何构建“丰盛-饥饿”环境是实现好氧颗粒化的重要科学与工程问题。
基于此,本研究提出“统一构型”连续流反应器,带顶部三相分离器的柱式升流反应器为标准化模块,在保持主体几何与固液分离构件一致的前提下,通过功能分区(如前置厌氧选择区)构建空间尺度的代谢选择环境,设置“有/无丰盛-饥饿”条件两种运行模式,对比分析污泥颗粒化过程中的形貌演变、沉降性能、胞外聚合物(Extracellular Polymeric Substances,EPS)特征、污染物去除性能及微生物群落结构变化,旨在揭示连续流条件下污泥颗粒化的关键驱动机制,为连续流AGS反应器的优化设计与工程应用提供试验依据。
全文HTML
-
试验在两套圆柱形有机玻璃反应器中开展(图 1),分别为对照组R1和试验组R2。
R1为顶部设置三相分离器的升流式好氧反应器,高度1 000 mm,内径80 mm,有效体积5.4 L。反应器采用连续进出水与连续曝气方式运行,进水由底部进入,出水经顶部三相分离器排出。曝气量控制为0.3 L/min,溶解氧维持在3 mg/L以上。连续曝气条件下,反应器内混合充分,缺乏显著的基质浓度梯度,无法形成“丰盛-饥饿”条件。因此,污泥颗粒化主要受进水与曝气引起的水力剪切力驱动。
R2在与R1相同的升流式好氧反应区前端设置厌氧反应区,形成“厌氧-好氧”串联系统。厌氧反应区高度700 mm,内径70 mm,有效容积2.7 L;进水由底部进入,并通过低速机械搅拌(100 rpm)维持均匀混合,DO维持在0.2 mg/L以下。好氧反应区的结构与运行条件与R1一致。厌氧反应区中部与顶部分别通过管道与好氧反应区的底部与中部连通,以实现两区间泥水交换。为降低机械泵对颗粒结构的潜在破坏风险,好氧区中部至厌氧区顶部的连通管道采用气提方式驱动,厌氧区中部至好氧区底部的连通通道则依靠压差实现流动。尽管两反应区均处于相对均匀的混合状态,但进水自厌氧区底部进入并经厌氧吸收后再进入好氧区,使得进入厌氧区的基质浓度相对高于好氧区主体,从而在系统内形成体积比为1∶2的“丰盛-饥饿”运行条件。由此,R2中污泥颗粒化过程受“丰盛-饥饿”条件与好氧区水力剪切力的协同作用。
-
进水采用人工配制。以乙酸钠为碳源,进水COD为500~700 mg/L。R1和R2的水力停留时间(Hydraulic Retention Time,HRT)保持一致,并由初始的12 h逐渐缩短为6 h,对应有机容积负荷(Organic Loading Rate,OLR)为1.0~2.8 kg/(m3·d)。以氯化铵为氮源,进水NH4+-N浓度为40 mg/L;以磷酸二氢钾与磷酸氢二钾为磷源,进水PO43--P为8 mg/L。以硫酸镁补充Mg2+(6 mg/L),以无水氯化钙补充Ca2+(20 mg/L)。其余微量元素参照相关文献[19]配制母液并按比例投加。
接种污泥取自北京市某市政污水处理厂曝气池。接种后初始污泥浓度为4.7 g/L,污泥沉降性较好,SVI30为68.6 mL/g,平均粒径为0.07 mm。试验期间不进行人为排泥。
-
COD、NH4+-N、NO2--N、NO3--N与PO43--P等按《水和废水监测分析方法》 (第四版)进行测定。总氮(TN)按NH4+-N、NO2--N与NO3--N浓度之和计算。
-
采用数码相机与光学显微镜(DM6B,Leica)对污泥宏观形态及丝状菌生长情况进行日常观察。混合液悬浮固体浓度(Mixed Liquid Suspended Solids,MLSS)与挥发性悬浮固体浓度(Mixed Liquor Volatile Suspended Solid,MLVSS)依据标准方法分别使用烘箱干燥和马弗炉灼烧测定。SVI30采用1 L量筒静置沉降法测定。污泥粒径分布采用激光粒度仪(LS13320,Beckman)测定。
-
采用水解法提取污泥样品中EPS,其主要成分为蛋白质(Protein,PN)和多糖(Polysaccharide,PS)。PN采用改良Folin-Lowry法测定[20],以牛血清蛋白为标准;PS采用蒽酮-硫酸法测定[21],以葡萄糖作为标准。进一步采用荧光光谱仪(L-2700,Hitachi)对提取的EPS进行三维荧光(3D-EEM)扫描:激发波长250~550 nm,发射波长200~500 nm,步长5 nm,扫描速度30 000 nm/min,狭缝宽度10 nm,响应时间自动匹配。水质以及粒径等指标均进行至少3次平行测定并取平均值。运行过程结果为连续取样的时间序列数据,用以表征系统在不同运行阶段的波动与趋势。
-
采集接种污泥及运行第100 d时R1与R2的污泥样品各10 mL,委托上海美吉生物医药科技有限公司完成DNA提取、PCR扩增及高通量测序。测序数据通过美吉云平台进行处理与在线分析。
1.1. 试验装置与运行条件
1.2. 试验进水与接种污泥
1.3. 分析指标与测定方法
1.3.1. 水质指标
1.3.2. AGS形态与理化特征
1.3.3. EPS特性分析
1.3.4. 微生物群落分析
-
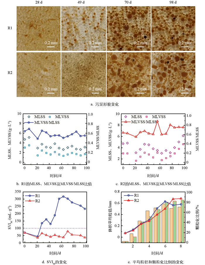
污泥形态演变过程如图 2a所示。接种污泥为黄褐色絮状污泥,运行至第28 d,R1与R2均出现颗粒化迹象,但两者演化过程存在差异。受水力剪切力作用的R1形成大量结构较为致密的条梭状污泥聚集体,而叠加“丰盛-饥饿”条件的R2则主要表现为结构相对松散的微小污泥团聚体。运行至第49 d,R1中颗粒污泥进一步成熟,出现形态较为规整的AGS;相比之下,R2的颗粒化进程仍相对缓慢。运行至第70 d,R1基本完成颗粒化,粒径较大的AGS占据主导;R2亦开始出现粒径较大的AGS,但体系中仍保留较高比例的絮状污泥。运行至第98 d,R2的颗粒化过程基本完成,絮状污泥占比显著降低。这一结果表明,在水力剪切力基础上引进“丰盛-饥饿”条件呈现明显的阶段性特征,整体颗粒化进程放缓。
污泥浓度是表征AGS系统运行状态的重要指示参数之一,其动态变化如图 2b和图 2c所示。两反应器初始MLSS均为4.7 g/L。启动后第7 d,R1与R2的MLSS分别升至5.1 g/L和4.8 g/L,表明在连续进出水与持续曝气条件下,三相分离器仍具有较好的污泥截留能力,可在一定程度上抵消接种后因反应器构型及运行条件改变所引起的适应期污泥流失。运行至第21 d,R1与R2的MLSS分别降至2.9和3.1 g/L,说明尽管三相分离器具有一定持泥效果,但仍不足以完全抵消沉降性能恶化导致的污泥流失。在随后运行阶段,R1颗粒化进程较快,但仍伴随一定程度的污泥流失,MLSS维持在(3.1±0.4) g/L。相比之下,R2颗粒化进程相对缓慢,但其MLSS整体高于R1,试验全过程的平均MLSS为(4.1±0.9) g/L。这表明在“丰盛-饥饿”的协同作用下,尽管颗粒化进程放缓,早期形成结构较松散的团聚体,但总体生物量仍具有更强的维持能力。随着颗粒化完成,系统污泥浓度最终升至6.1 g/L,进一步体现了AGS工艺可维持高生物量的特征。
MLSS表征体系内全部悬浮固体,而MLVSS反映其中有机组分含量,因此MLVSS/MLSS比值可用于指示污泥中无机组分的相对占比[22]。R1中MLVSS/MLSS由初始的0.6升至第7 d的0.7后,整体稳定在0.5~0.6;R2则逐渐升高并稳定在0.8。该结果表明R1中无机组分相对富集,可能与沉降性能恶化导致的选择性流失有关。密度较小的有机絮体更易随出水被带出,而密度较高的无机质,如CaCO3等,更易在系统内累积,从而降低MLVSS/MLSS。相较之下,R2在“丰盛-饥饿”的协同作用下更有利于有机生物量的持留,使得体系有机组分占比更高。
定期监测污泥体积指数(Sludge Volume Index,SVI30)以表征污泥沉降性能,其变化如图 2d。系统运行初期,在连续进出水及三相分离器的选择作用下,沉降性能较差的絮状污泥优先流失,两反应器污泥沉降性能差异不显著,R1和R2的SVI30由初始的68.6 mL/g分别降低至42.3 mL/g和34.2 mL/g。然而,随着反应器的运行,两反应器污泥沉降性出现明显分化。R1在运行期间多次发生污泥膨胀,肉眼观察可见污泥呈疏松絮状、结构蓬松,显微镜下可见丝状菌大量增殖,SVI30始终大于100 mL/g,最高升至302.6 mL/g。这表明单纯依赖水力选择压力难以有效抑制沉降性能较差群体(如丝状菌)的富集。相比之下,R2的SVI30整体保持稳定,平均值为50.5 mL/g,处于文献报道的颗粒污泥典型范围内。鉴于R1与R2在进水水质、曝气量等关键运行条件上保持一致,上述差异主要归因于反应器构型与由此形成的选择压力不同。R2在“丰盛-饥饿”运行策略下,前置厌氧反应区可能发挥生物选择器作用,抑制丝状菌的过度生长,从而降低污泥膨胀风险;而R1缺乏相应选择压力,体系稳定性较弱,运行过程中更易诱发丝状菌膨胀。
污泥粒径分布的演化见图 2e所示。参照相关文献,以0.2 mm作为颗粒污泥的判定阈值[23-24]。污泥体积平均粒径的变化过程可概括为启动期、增长期、稳定期3个阶段。对R1而言,0~35 d内体积平均粒径由0.068 mm增至0.24 mm,平均增速约4.8 μm/d,颗粒化比例由初始2.8%增加至42.7%,表明体系由絮体逐步向团聚体/初级颗粒形态转变;35~77 d内粒径由0.24 mm进一步增至0.63 mm,平均增速提高至9.4 μm/d,颗粒化比例进一步增大至75.9%,可视为颗粒快速成形并伴随结构致密化的关键阶段;进入77~98 d,粒径在0.58~0.63 mm范围内波动,颗粒化比例亦趋于稳定(约70.0%)。对R2而言,0~35 d内粒径由0.068 mm增至0.23 mm,平均增速约4.6 μm/d,颗粒化比例由2.8%增加至40.8%;随后在35~91 d内粒径持续增长,由0.23 mm增至0.67 mm,平均增速约7.9 μm/d,颗粒化比例进一步增大至81.7%,表现为较为连续的颗粒长大与成熟推进;至91~98 d,粒径稳定在0.68 mm附近,颗粒化稳定在83.4%。由此可见,R1在中前期表现出更快的粒径增长与颗粒化推进,然而在稳定阶段,R2的平均粒径与颗粒化比例均更高,表明引入“丰盛-饥饿”选择压力更有利于获得更稳定且成熟度更高的颗粒污泥群体。
-
EPS作为AGS的“结构骨架”,其含量及组分变化与颗粒形成速度、沉降性和抗冲击稳定性密切相关[25]。图 3展示了R1与R2反应器中EPS组分(PN与PS)及其比值随运行时间的演变特征。以PN与PS之和表征总EPS含量,试验组R2自启动后呈持续增长态势,EPS由0 d的17.9 mg/g VSS逐步升至49 d的44.8 mg/g VSS,并在后期(70~98 d)稳定在47.8~51.0 mg/g VSS。相比之下,对照组R1的EPS虽在前期有所上升,但于70 d达到峰值(44.0 mg/g VSS)后,至98 d回落至39.8 mg/g VSS,显示出后期稳定性的不足。
进一步分析组分贡献发现,两反应器EPS的差异主要源于PS的累积行为。R2中PN在49 d达峰值(30.8 mg/g VSS)后略有波动,而PS则表现出强劲的持续增长(3.3 mg/g→23.5 mg/g VSS),驱动了总EPS的稳步累积。反观R1,尽管其PN随时间总体递增(14.6 mg/g→28.2 mg/g VSS),但PS在70 d达峰后显著回落,导致总EPS量出现下滑。相应地,R2的PN/PS值由4.4递减至1.2,反映了EPS组成向多糖占优的转变;而R1的PN/PS值在下降至1.6后回升至2.4,表明其EPS结构在运行后期发生了向蛋白占比回升的重构。这表明,设置“丰盛-饥饿”条件的R2更利于促进PS的持续分泌,增强了系统EPS含量的稳定性。
由图 4可知,接种污泥及两组反应器样品均识别出3个典型特征峰:峰A(Ex=220~230 nm,Em=330~350 nm,芳香族蛋白质)、峰B(Ex=270~280 nm,Em=320~340 nm,类酪氨酸/色氨酸蛋白质)及峰C(Ex=350~360 nm,Em=440~460 nm,类腐殖酸)[26]。各组峰位基本一致,表明由絮状向颗粒化转变过程中,EPS的核心化学成分保持稳定。进一步对比荧光强度(Fluorescence Intensity,FI)发现,在蛋白质区域,R2的FI值明显低于R1。与此同时,R2在类腐殖酸区域(峰C)表现出更强的荧光响应。
-
图 5展示了R1与R2在长期运行期间进出水COD浓度及去除率的变化。为促进污泥颗粒化,逐渐提高OLR。在前35 d,进水COD保持在(500±50) mg/L,35 d后提升至(700±50) mg/L。结果显示,经过约5 d的短期适应,两反应器出水COD均降至30.0 mg/L以下。在0~49 d内,R1与R2表现出优异的有机物降解能力,平均去除率分别为97.1%和95.8%。第49 d后,随着进水COD提升及HRT缩短,OLR进一步增大,系统出现短暂波动。其中,对照组R1的波动更为剧烈,出水COD最高达99.6 mg/L。这主要归因于R1在运行后期发生了严重的丝状菌膨胀,导致生物量流失,削弱了系统的抗冲击负荷能力。尽管如此,得益于系统充足的供氧及乙酸钠的高易降解性,R1与R2的平均COD去除率仍维持在95.0%以上,展现了AGS工艺在有机物去除方面的稳健性。
系统运行期间表现出优秀的硝化性能。前49 d,R1与R2的平均出水NH4+-N浓度分别为0.67 mg/L和0.98 mg/L,去除率均在97%以上。后期随着负荷提升,氨氧化效能略有下降,但出水NH4+-N多维持在3.00 mg/L以下,平均去除率保持在92%以上。两组出水NO2--N浓度均低于0.30 mg/L,表明系统内硝化反应进行彻底,出水TN主要由NO3--N贡献。值得注意的是,R2在脱氮效率上显著优于R1。R2的平均TN去除率为86.0%(出水平均5.73 mg/L),且运行状态稳定;而R1的TN去除率仅为53.3%,且波动幅度较大。另外,两反应器在磷去除方面表现出显著分化。运行初期(0~21 d),R2即表现出一定的除磷潜力,平均去除率为64.9%。在随后的负荷提升阶段(21~49 d),R2的磷去除率保持稳定(62.8%),而R1的去除率则骤降至34.0%(出水5.36 mg/L)。运行后期(49~98 d),R2的除磷效能稳步提升,平均去除率达到75.0%,即使在负荷攀升期亦未出现明显衰退。
-
经降噪处理后,样品AS、R1和R2分别获得29 795、30 035和30 392条有效序列。如表 1所示,在97%的相似度水平下,各样品的Coverage指数均高于99%,表明测序深度足以反映微生物群落的真实结构[27]。从多样性指数来看,接种污泥AS的微生物丰富度(Chao1指数)与多样性(Shannon指数)均最高。进入颗粒化阶段后,R1与R2的微生物多样性均有所下降,这归因于颗粒化过程中的强选择压作用,使系统内发生了由絮状污泥向特定功能菌群演替的富集过程,导致部分不适应环境的杂菌被剔除。
图 6展示了微生物群落结构的动态变化。与AS相比,R1和R2的优势门类发生了显著演变。接种污泥主要由变形菌门(Proteobacteria,24.12%)、绿弯菌菌门(Chloroflexi,23.99%)和放线菌门(Actinobacteriota,19.46%)组成。而在反应器运行稳定后,Proteobacteria在R1和R2中大幅富集,丰度分别升至80.60%和70.06%,占据绝对优势。Proteobacteria普遍具有降解有机物及脱氮除磷的功能,且其成员多能分泌大量的EPS,表面的脂类物质有助于微生物的聚集与黏附[28-29]。此外,硝化螺菌门(Nitrospirota)由AS中的0.043%显著增至1.25%左右,提升约28.5倍,反映了系统在较高DO条件下对硝化细菌(如Nitrospira)的有效富集。相比之下,Chloroflexi和Firmicutes等门类因其兼具厌氧特性或对易降解碳源(乙酸钠)的竞争劣势[30-31],丰度显著下降。
在属水平上,AS中的优势菌(如Gemmatimonadaceae等)在R1、R2中均显著退化。值得关注的是,丝状菌Thiothrix在R1和R2中均大幅增长[32],丰度分别达70.98%和54.27%。针对脱氮除磷功能菌,R1与R2中氨氧化细菌(Nitrosomonas,AOB)与硝化细菌(Nitrospira,NOB)均得到有效富集[28](图 7)。尽管在较高DO环境下,反硝化细菌(denitrifyingbacteria,DNB)总丰度较AS有所下降,但R2中9DNB的持留率(10.07%)仍高于R1(8.14%)。在除磷性能方面,R2中聚磷菌(PAOs/DPAOs)的总丰度(1.19%)显著高于R1(0.41%)。同时,R2中慢速生长微生物(PAOs、DPAOs及GAOs的总和)占比达2.86%,远超R1(1.08%)。这一结果从分子生物学层面阐明了“丰盛-饥饿”策略的优势:通过周期性的底物浓度波动,有效筛选并富集了生长速率较慢但具脱氮除磷功能的关键微生物,从而赋予了R2更优异的净化性能与长期运行稳定性。
2.1. 污泥形态与理化特征
2.2. 胞外聚合物的含量与组成
2.3. 污染物去除性能
2.4. 微生物群落结构与功能
-
在连续流系统中,前置厌氧区(如R2)的核心作用在于构建空间尺度的“丰盛-饥饿”代谢选择压力。进水中的易降解底物在厌氧阶段被快速摄取并转化为胞内聚合物(PHA等),这不仅有效限制了进入后续好氧区的底物浓度,还显著缩短了系统的有效丰盛期,使好氧区主体长期处于饥饿状态。研究表明,这种底物分配模式赋予了具备储能代谢途径的慢速生长菌群更高的竞争优势,同时削弱了完全混合状态下大颗粒底物传质受限的劣势[33]。结合Derlon等[15]关于底物浓度梯度驱动选择的机制推测,连续流中引入并强化厌氧选择器功能,促使微生物以更致密的形态聚集生长。相反,已有空间分布研究直接证实,当系统处于丰盛区时,颗粒表面易出现短时丝状外伸;而经过充分的饥饿区后,外延结构会逐渐消解回缩,整体沉降性能随之提升[34]。
尽管两组系统均富集了高比例的丝状菌Thiothrix,其宏观污泥形态却表现出显著分化:R1在运行后期发生了典型的网状膨胀与结构解体,而R2则成功维持了颗粒的结构稳态。已有研究表明,Thiothrix属丝状菌常与污泥膨胀相关,但其在颗粒系统中的表现受底物供给方式与传质条件强烈调控[35]。在R1完全混合式的传质条件下,长期的好氧高底物浓度(缺乏饥饿期)极易诱发Thiothrix跨越颗粒表面向外无序延伸生长,进而导致丝状菌架桥与整体膨胀。相反,R2中前置厌氧区构建的空间“丰盛-饥饿”环境,强制好氧区主体处于低底物浓度状态。在此选择压力下,Thiothrix向外生长的动力受限,转而作为微生态网络中的内部结构骨架,与其他慢速生长菌群相互交织。
对比R1与R2的运行特征可以发现,在保持曝气剪切力及水力条件一致的前提下,两套体系的颗粒化进程差异主要源于空间代谢选择压力的有无。水力剪切力在反应启动初期主要主导絮体压实与初步团聚;而厌氧区引入的“丰盛-饥饿”交替环境,则在此基础上进一步优化了颗粒的内部微结构。这种代谢选择通过底物脉冲筛选功能菌群,虽然在一定程度上放缓了表观成粒速度,但极大换取了后期结构的稳态与抗膨胀能力。综上可见,连续流颗粒化并非单一水力条件的产物,空间尺度上代谢选择与水力剪切的协同耦合,是弥补长期运行稳定性不足的关键机制。
-
引入“丰盛-饥饿”选择压力有利于获得更稳定且成熟度更高的颗粒污泥群体。这表明设置“丰盛-饥饿”条件的R2更利于促进PS的持续分泌,增强了系统EPS含量的稳定性。在颗粒化进程中,PN主导了早期微菌落的疏水骨架构建,而PS则被广泛认为是黏结细胞的“生物胶水”[36],Adav等[37]通过选择性水解不同EPS组分发现,多糖被破坏会显著削弱颗粒结构稳定性并导致解体。这一结果表明,引入“丰盛-饥饿”代谢选择压力不仅能筛选特定功能菌群,还能诱导微生物分泌更多的多糖类物质以抵御空间交替的环境胁迫,进而为颗粒结构的长期稳态提供物理强化机制。
此外,“丰盛-饥饿”模式显著调节了微生物的代谢表达。在AGS系统中,类蛋白组分的过度分泌通常与微生物应对非稳态环境的应激反应相关[38],R2中该信号的减弱表明交替选择使微生物代谢更加有序,避免了非功能性蛋白的无效积聚。类腐殖酸属于结构性EPS的重要组分,含有丰富的芳香环与羧基等大分子官能团。一方面,类腐殖酸的富集能够显著提升颗粒表面的疏水性,促进热力学上的自发聚集;另一方面,其多官能团特性极易与系统中的多价阳离子发生络合与架桥作用,形成致密的三维水凝胶网络[39]。这一结果证实了“丰盛-饥饿”条件有效促进了结构性组分的富集,从而赋予R2颗粒更优异的机械强度与长期稳定性。
-
R2卓越的脱氮性能主要源于:①功能分区效应。R2前置的厌氧/缺氧段形成了高效的生物选择器,为反硝化过程提供了必需的环境条件。②同步硝化反硝化。随着颗粒污泥粒径增大及结构成熟,颗粒内部形成了明显的氧梯度(缺氧微环境),使得R2在好氧区亦能通过同步硝化反硝化作用进一步提升总氮去除效果。此外,R2的“饱食-饥饿”策略促使微生物在前端将易降解碳源大量转化为内源聚合物(如PHA),为后续交替阶段的反硝化过程提供了持续的电子供体支撑。磷去除效能同样凸显了分区构型的必要性。R2的前置厌氧区为PAOs创造了独占底物(乙酸钠)并合成胞内储能物质的优势窗口,印证了Haaksman等[33]关于“厌氧底物分配方式决定连续流除磷性能稳定性”的论断。反观R1,伴随运行后期的结构崩解,除磷效能显著恶化,表明PAOs等慢速功能菌落的富集高度依赖于颗粒物理结构的完整性。综合上述表现可知,通过前置厌氧分区构建空间尺度的代谢选择压力,不仅是克服连续流AGS中丝状菌无序生长的关键,更是实现碳、氮、磷稳定协同去除的核心路径,这为连续流AGS在负荷波动工况下的工程调控提供了有益的实践参考。
-
本研究通过100 d的连续运行试验,构建出基于功能分区的AGS系统,对比分析了“丰盛-饥饿”条件对颗粒化过程及稳定性的驱动机制。
1) 引入“丰盛-饥饿”策略是确保连续流AGS长期稳定运行的关键。虽然仅受水力剪切力作用的对照组R1在中前期成粒速度较快,但因缺乏有效的代谢选择压力,在运行后期诱发丝状菌(Thiothrix)无序增殖,导致严重污泥膨胀(SVI30最高达302.6 mL/g)。相比之下,耦合“丰盛-饥饿”条件的试验组R2成粒进程虽稍有放缓,但其颗粒结构更趋致密成熟,平均粒径达0.68 mm,且全过程SVI30稳定在50.5 mL/g左右,表现出极强的结构稳态和抗冲击负荷能力。
2) “丰盛-饥饿”条件显著优化了EPS的组分累积与代谢模式。R2样品中PS随运行时间持续增长(从3.3 mg/g增至23.5 mg/g VSS),且PN/PS比值由4.4单调递减至1.2。3D-EEM分析证实,R2中结构性组分(类腐殖酸)的富集有效增强了颗粒的物理支撑,而PS作为“生物胶水”强化了细胞黏附,使R2(6.1 g/L)相比于R1(3.1 g/L)具有更高的生物量持留能力。
3) “丰盛-饥饿”驱动了功能微生物的定向演替并强化了同步脱氮除磷。R2前置的厌氧反应区发挥了生物选择器作用,有效富集了聚磷菌(PAOs/DPAOs)及慢速生长菌群,使得R2的TN(86.0%)和PO43--P(75.0%)平均去除率远高于缺乏相应压力的R1(53.3%和32.4%)。研究证实,功能分区构建的“丰盛-饥饿”环境不仅优化了污泥形态,更在生物层面确立了目标功能菌群的竞争优势。
下载: