-
开放科学(资源服务)标识码(OSID):

-
绝缘油作为充油电气设备的重要绝缘介质,具有良好的绝缘性能和冷却能力,其击穿电压参数的检测对设备的安全运行至关重要[1]。目前,常用的击穿电压检测方法主要是电击穿实验,该方法能够准确测量绝缘油的击穿电压值。然而,传统的电击穿实验方法存在一些不足之处,例如实验过程复杂、实验时间长、设备成本高、需要在实验室进行加压、对油样具有破坏性、无法进行现场在线检测等,因此亟需研究一种快速、准确且经济的现场检测方法[2]。相比传统的电击穿实验方法,超声检测具有检测范围广、灵敏度高、操作简单、效率高等优势[3-4]。
超声检测技术作为一种非侵入性的检测技术,其原理是利用超声波在介质中传播时发生的折射、反射和透射等现象,通过分析其传播特性获得介质内部的结构和性质等信息[5-6]。杨华昆等[7]利用多频超声检测技术结合人工神经网络算法,提出了一种绝缘油微水含量的预测方法,建立了2种绝缘油微水含量预测模型。姚远等[8]基于多频超声检测技术和人工智能算法建立了绝缘油界面张力预测模型,验证了预测模型对绝缘油界面张力识别的可行性。李秀明等[9]对超声波在绝缘油中的波动和衰减特性进行分析,确定了超声波的声速和衰减系数均可作为反映绝缘油击穿电压及其他参数的声学参量。李亚权等[10]基于多频超声波声学参量和绝缘油击穿电压之间的联系,建立了预测击穿电压的BP神经网络模型,但该研究中选取的绝缘油样本数量仅为29组,样本数量较少。
本文基于超声脉冲回波法,并结合人工智能算法提出了绝缘油击穿电压的检测方法。综合分析超声脉冲回波信号时域、频域的特征参量与绝缘油击穿电压的关系,建立麻雀搜索算法(Sparrow Search Algorithm,SSA)优化随机森林算法(Random Forest,RF)的绝缘油击穿电压预测模型,以采集到的超声波声学参数为输入、传统离线法测得的击穿电压为输出,划分训练集和测试集,以测试集的预测准确率验证击穿电压预测模型的可行性。
HTML
-
基于超声脉冲回波检测技术,本文搭建的超声检测平台总体架构如图 1所示,主要包括超声波信号的产生、超声波信号在绝缘油中的传播以及回波信号的采集3部分。其中,超声波信号的产生部分主要包括PWM信号的产生和发射驱动电路。通过配置STM32F407VGT6微控器内部定时器TIM2_CH2,实现IO口PA1输出特定频率的PWM信号。基于超声波换能器中心频率的有限元仿真结果,设置超声发射信号的频率分别为2 MHz和2.5 MHz。根据奈奎斯特-香农采样定理,信号的采样频率至少为信号最高频率的2倍,为更准确地采集并还原超声波的回波信号,采用优利德公司UTD2152CEX-EDU示波器对信号进行采集,其最高采样率为2 GS/s,可实现对超声回波信号的采集。
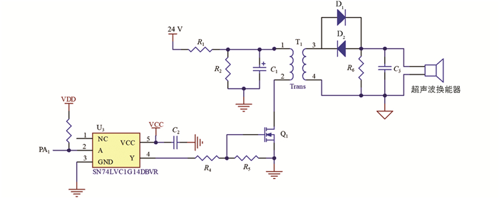
超声波换能器发射驱动电路如图 2所示。PA1端口输出的3.3 V PWM特定频率信号,首先经具有施密特触发输入的单路反相器进行反相处理,随后作为开关控制信号输入后续驱动电路中。变压器一次侧由24 V电源供电,其引脚1连接电源,引脚2则通过MOS管与PWM输出信号相连,用于控制电路的通断。该N沟道MOS管采用正逻辑控制方式,即高电平导通、低电平截止。当满足源极电压高于栅极电压时,MOS管导通。变压器原边侧电容可在MOS管导通瞬间提供所储存的能量,而副边侧的肖特基二极管则起到隔离作用,防止超声波换能器在接收回波信号时接入驱动电路,从而避免驱动电路成为接收负载,使回波信号幅值降低。经变压器升压后的电压能够有效驱动所选用的收发一体式超声波换能器。
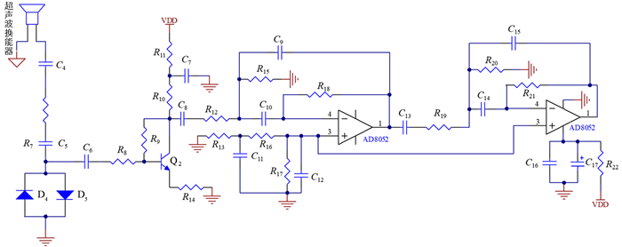
超声回波信号的接收处理电路如图 3所示。系统采用收发一体式超声波换能器,在发射状态下换能器端电压可达百伏级,而接收时经介质传播与压电转换后的回波信号仅为毫伏级,故在输入端设置了基于肖特基二极管构成的双向限幅保护电路,用于隔离发射高压,避免后级电路受损。回波信号经限幅后,送入由三极管Q2构成的共射极前置放大电路,通过设置偏置电阻确定静态工作点,实现信号的线性放大,并借助RC退耦网络抑制噪声,提升信号幅度。随后,信号接入高速低噪声双运放AD8052,其内部2个运放单元分别构成两级有源带通滤波电路,共同组成级联式带通滤波器,用于提取目标频段的回波信号,抑制带外干扰,并通过级联结构改善频率选择性与增益,最终提升信号的信噪比与稳定性,输出适于后续处理的回波信号。该滤波器的中心频率可通过以下公式计算:
其中:fc1为第一级多路负反馈二阶有源带通滤波器的中心频率;fc2为第二级多路负反馈二阶有源带通滤波器的中心频率;Req1为第一级多路负反馈二阶有源带通滤波器的等效电阻;Req2为第二级多路负反馈二阶有源带通滤波器的等效电阻。根据R12=R15=R19=R20=1.02 kΩ,R18=R21=15 kΩ,C9=C10=C14=C15=25 pF,可计算得中心频率为2 131.21 kHz,带宽为785.95 kHz。
经过滤波器滤波后的超声回波信号如图 4所示。超声脉冲信号发出后,经由待测介质绝缘油到达底部反射面,发生反射传播至超声波换能器接收端,形成超声脉冲回波信号。在传播过程中由于发生吸收、散射等状况,超声脉冲回波信号可以观察到明显的声衰减[11]。
超声波在液体介质中传播时,会因为介质的黏滞性、介质中的杂质颗粒物、热传导等因素损失一定的声能量,声能量损失的过程称为声衰减。在分析超声波的声衰减和传播介质特性之间的关系时,综合考虑超声波传播过程中与介质特性相关的黏滞衰减、热传导衰减和散射衰减,因此声衰减系数可表示为:
式中:α为总的声衰减系数;αη、αt和αs分别为黏滞衰减系数、热传导衰减系数和散射衰减系数。
超声波在介质中进行传播时,声衰减的过程是复杂的,不能单一分析一种衰减导致的声衰减,而需要考虑多种衰减过程共同影响超声波的能量变化。液体介质中超声波传播产生的声衰减可表示为:
式中:A为超声波在液体介质中传播距离x后的幅值;A0为超声波信号的初始幅值;α为声衰减系数。
-
以25#克拉玛依油为例,对200组绝缘油油样进行为期35 d的加速热老化实验[12],在热老化时间为0、2、3、5、7、10、13、15、17、20、22、24、26、28、30、35 d时取出绝缘油油样,共获得16种老化状态的200组绝缘油油样,并依次进行击穿电压测试实验和超声波检测实验。绝缘油击穿电压测试按照《绝缘油击穿电压测定法》(GB/T 507—2002)国家标准展开,使用的测试仪器为武汉国电中星电力设备有限公司的ZXJYD-Ⅲ绝缘油介电强度测试仪。如图 5所示,随着热老化实验时间的增加,绝缘油颜色由初始的无色透明逐渐变为淡黄色、浅棕色,在老化35 d时已呈现深棕色。这是由于随着绝缘油老化时间的增大,油中的化学物质和杂质会逐渐增加,从而使颜色变深。随着油样老化程度的加深,绝缘油油样的击穿电压不断下降,从老化实验开始时的69.19 kV下降至17.32 kV,即绝缘油的绝缘性能随着老化时间的增加而逐渐降低。
-
为更详细地分析超声波信号在不同老化程度的绝缘油油样中传播的衰减过程,分别截取超声回波信号的前3个回波进行分析。图 6展示了2 MHz和2.5 MHz超声波发射信号对应的前3个回波信号。
超声波信号在绝缘油油样中传播后,由于油样老化程度的不同,超声波换能器接收到的3个回波信号存在明显的差异,但仅通过对示波器采集到的时域信号波形进行观察,只能对比分析幅值上的差异,无法挖掘更多的信号特征对油样老化情况进行描述。因此,在采集到的时域信号基础上,对3个回波信号进行分析处理,获取对应回波信号的其他有量纲参数指标或无量纲参数指标,所选取的时域特征参量[13-14]分别为:绝对均值、标准差、偏度、峭度、峰峰值、均方根、峰值因子、波形因子、脉冲因子和裕度因子。
绝对均值的表达式如式(7)所示:
式中:x为回波信号的绝对均值;N为采样时间点的总个数;xi为每个采样时间点对应的电压。
标准差的表达式如式(8)所示:
式中:xstd为回波信号的标准差。
偏度的表达式如式(9)所示:
式中:S为回波信号的偏度。
峭度的表达式如式(10)所示:
式中:xkur为回波信号的峭度。
峰峰值的表达式如式(11)所示:
式中:xp-p为回波信号的峰峰值;max(xi)为所有采样时间点电压的最大值;min(xi)为所有采样时间点电压的最小值。
均方根的表达式如式(12)所示:
式中:xrms为回波信号的均方根。
峰值因子的表达式如式(13)所示:
式中:C为回波信号的峰值因子;max(|xi|)为所有采样时间点电压绝对值的最大值。
波形因子的表达式如式(14)所示:
式中:W为回波信号的波形因子。
脉冲因子的表达式如式(15)所示:
式中:I为回波信号的脉冲因子。
裕度因子的表达式如式(16)所示:
式中:Ce为回波信号的裕度因子;xp为回波信号的峰值。
图 7和图 8分别为2 MHz和2.5 MHz超声波发射信号在不同老化程度绝缘油油样中传播后,第1个回波信号的时域特征。通过计算不同老化时间绝缘油油样的10种时域特征参量,共选取了老化时间为0、5、10、17、22、30 d的6组具有代表性的加速热老化实验绝缘油油样。
2 MHz超声波回波信号的绝对均值、标准差和均方根随着绝缘油油样老化程度的加深,呈现出对应特征参量逐渐减小的趋势,意味着油样的老化程度越深,发生的声衰减越明显。峰峰值在第1个时间段内出现了上升,在随后的实验过程中持续下降。峰值因子、波形因子、脉冲因子、裕度因子则在5个时间段内出现上升下降交替的现象。绝缘油油样老化程度的变化使时域特征参量呈现出不同的表征。
2.5 MHz超声波回波信号的峰峰值、峰值因子、波形因子、脉冲因子和裕度因子在热老化实验进行5 d后的油样中呈现出明显的递减趋势,除峭度外其余时域特征参量存在比较微小的增幅。老化严重的油样的波形特征参量变化明显,可以通过峰值因子和波形因子等特征参量来反映这种变化。峰值因子反映了波形的尖锐程度,波形因子则是波形的尖锐度与周期性的结合指标。当油样中含有较多劣化产物时,传播过程中会发生能量的损失,导致波形的折射和散射现象明显增加。这些现象使得波形的峰值因子和波形因子发生显著变化,从而反映出油样老化严重的状态。
-
从超声回波信号中提取的时域特征,在表征不同老化程度绝缘油内部信息方面存在局限性,因此对回波信号进行傅里叶变换,开展频域特征分析[15]。图 9展示了超声波发射信号频率在2 MHz时,对不同老化程度的绝缘油油样进行超声波检测后,采集到的前3个超声回波信号在1 400~2 600 kHz频率范围内的频谱,分别选取老化时间为0、5、10、17、22、30 d的油样进行分析。
图 9a展示了2 MHz的超声波信号在油样中经过传播后采集到的回波信号L11,可以观察到其峰值最大可达到0.37 V左右;而图 9b、图 9c所示的回波信号L12、L13对应的幅值分别为0.32 V和0.27 V,即超声波信号在油样的传播过程中发生了明显的声衰减。对该频率范围内频率对应的幅值进行分析,共涉及17个频率成分,如表 1所示。回波信号L11整体显示出3个主要峰值,分别位于2 000 kHz、2 133 kHz和2 333 kHz。相应的谷值点主要集中在2 067 kHz和2 267 kHz。不同老化时间的油样显示出不同的频率偏移,在老化时间为0 d和5 d时,第1个峰值频率为1 933 kHz;老化时间为30 d时,第3个峰值频率为2 400 kHz。相较于回波信号L11,回波信号L12的峰值分布有所不同,主要集中在2 033 kHz和2 333 kHz 2个频率点处,谷值仅在2 267 kHz频率点出现。回波信号L13的峰值集中在2 033 kHz和2 333 kHz 2个频率点处,谷值集中在2 267 kHz和2 467 kHz频率点出现。随着油样的老化程度越深,各特征频率点的幅值越小。
图 10展示了超声波发射信号频率在2.5 MHz时,对不同老化程度的绝缘油油样进行超声波检测后,采集到的前3个回波信号在1 900~3 000 kHz频率范围内的频谱。
由图 10可以观察到不同回波对应的幅值不同,其中图 10a所示的回波信号L21的峰值最大可达到0.67 V左右,而图 10b、图 10c所示的回波信号L22、L23对应的幅值分别为0.61 V和0.39 V,进一步阐释了超声波信号在油样的传播过程中发生了明显的声衰减。选取17个频率成分对相应的幅值进行分析,如表 1所示。2.5 MHz的超声回波信号L21、L22、L23的峰值频率点分别为2 467 kHz、2 467 kHz、2 533 kHz,回波信号L21和回波信号L22在相同频率点处出现峰值,而回波信号L23出现峰值的频率点出现偏移。通过3个回波信号进行对比可知,不同老化程度油样对应的回波信号L23的幅频响应差异相对更加明显。
从时域和频域2个角度进行超声回波信号特征参量提取,共提取得到162维超声回波信号特征参量。图 11为利用最大信息系数[16](Maximum Information Coefficient,MIC)计算超声回波信号特征参量和绝缘油击穿电压关联度的MIC分布图。MIC能够定量识别2个变量之间的关系,并用来衡量2个变量的相关性或相互依存关系,即在一个变量确定后,可得到另一个变量的相关程度。计算MIC时,首先将二维平面的散点图分成2×2的格栅,通过调整其分布使最少的格栅总面积能够封闭最多的函数点,即表示最大的互信息m22。对于给定数据集D中的随机变量X={x1,x2,…,xn}和Y={y1,y2,…,yn},若将X轴和Y轴分别划分为x和y个格子,可得到1个x×y的网格划分G。根据网格划分G,将落入网格划分的点的数量占给定数据集D数量的比例定义为概率密度D|G,则根据网格划分情况的不同,相应的概率密度也有所不同,记此时的最大互信息为mxy,可以得到1个由不同格栅对应的最大互信息组成的(x-1)×(y-1)的特征矩阵:
为保证不同格栅对应的最大互信息能够基于同一水准进行比较,对特征矩阵作归一化处理,归一化后的最大互信息值分布在[0, 1]区间内。将x、y和归一化处理后的不同格栅对应的最大互信息分别作为三维空间的点坐标,则特征矩阵内的(x-1)×(y-1)个最大互信息可以构成1个平面,该平面的最高点即为所求的MIC。本文选择以均值为阈值进行特征参量的筛选,均值能够代表所有MIC的中心趋势,从而在不偏向特定特征参量的情况下,筛选出相对重要的特征参量。通过计算得出超声回波信号162维特征参量最大信息系数的平均值为0.483 9,并筛选出大于均值的82维回波信号特征参量。
2.1. 不同老化程度绝缘油油样制备及实验测试
2.2. 绝缘油超声脉冲回波信号时域特征分析
2.3. 绝缘油超声脉冲回波信号频域特征分析
-
随机森林算法RF[17-19]基于同样的样本能够得到多个不同的决策树模型,所构建的决策树模型组成随机森林,以分类回归树作为基回归器。其中分类回归树是由二分递归分割技术得到的二叉树,即在每个节点上(除叶子节点外)将当前的样本集二分递归地划分,能够极大地提升Bagging集成学习[20]的性能增益,但是随机森林的“随机性”在一定程度上也影响了决策树的最终决策性能。
麻雀搜索算法SSA[21-22]是一种新颖的群体智能优化算法,这种算法受到麻雀觅食行为的启发,模拟了麻雀群体在寻找食物和躲避天敌过程中的社会行为。SSA通过模拟麻雀觅食过程中的不同角色和行为,包括发现者、追随者和警戒者等来进行全局优化。其中发现者负责探索新的食物源,具有更高的能量水平,因此有更高的搜索能力。在算法中,发现者通过调整其位置来引导搜索方向。追随者则跟随发现者并利用其找到的食物资源,因此具有较低的能量水平,主要负责在已有的食物附近进行精细搜索。警戒者负责监视环境中的威胁(如天敌),在算法中警戒者会随机移动,以避免陷入局部最优解。
图 12为SSA优化RF参数的具体流程,引入SSA对RF的决策树数量ntree和最小叶子结点大小minleave 2个参数进行优化。将200组样本数据划分为160组训练集和40组测试集。以经过MIC筛选获取的82维超声回波信号特征参量作为输入,绝缘油油样击穿电压为输出,对预测模型进行训练和预测。图 13为SSA-RF绝缘油击穿电压预测模型优化过程的适应度曲线,随着迭代次数的增加,适应度在不断减小,由0.165降低至0.148,且迭代至56次时适应度值最小,表明此时训练得到的模型对参数的拟合性最高。为了更好地评估预测模型的性能,采用K折交叉验证[23]对SSA-RF绝缘油击穿电压预测模型进行训练。根据已有经验显示,K取10时可以产生既不会受到过高偏差影响也不会受到过高方差影响的测试错误率估计,因此本文进行K折交叉验证时选取K=10。如图 14所示,10次交叉验证的准确率最高为97.24%,最低为94.02%,平均预测准确率为95.99%。
以160组样本作为训练集对RF和SSA-RF预测模型进行训练后,其余未参加训练的40组测试集样本击穿电压的相对误差如图 15所示。基于RF的绝缘油击穿电压预测模型平均相对误差为20.37%,最大相对误差达到了116.43%,预测模型稳定性较差。基于SSA-RF的绝缘油击穿电压预测模型平均相对误差为5.57%,测试集样本中最大的相对误差为10.49%,预测模型稳定性较好。基于RF的绝缘油击穿电压预测模型的测试集样本预测准确率为79.63%,经过SSA优化后,基于SSA-RF的绝缘油击穿电压预测模型的测试集样本预测准确率达到了94.43%,相较于RF的击穿电压预测模型,准确率提高了14.80个百分点,这表明SSA优化后的模型能够更准确地预测测试集样本的击穿电压值。
-
基于超声脉冲回波检测技术和人工智能算法对绝缘油的击穿电压进行了分析和研究,对实验中选取的200组绝缘油油样进行超声脉冲回波检测和击穿电压测定,通过对比6组不同老化时间的绝缘油油样的时域响应和频域响应,分析了超声波信号与击穿电压之间的关系,对实验采集到的162维特征参量运用MIC筛选出82维特征参量,结合人工智能算法建立了基于RF和SSA-RF的2种击穿电压预测模型。对比SSA优化前后预测模型的准确率可知,SSA优化后的SSA-RF击穿电压预测模型的准确率达到94.43%,预测效果优于RF预测模型。与击穿电压传统检测方法相比,超声脉冲回波检测技术检测时间短,且检测准确率高,因此基于超声脉冲回波检测技术和SSA-RF人工智能算法建立的预测模型对击穿电压的识别具有可行性。
DownLoad: