留言板

尊敬的读者、作者、审稿人, 关于本刊的投稿、审稿、编辑和出版的任何问题, 您可以本页添加留言。我们将尽快给您答复。谢谢您的支持!

Cartan Eilenberg-(余)真分解

上一篇

下一篇

冯博雅, 杨晓燕. Cartan Eilenberg-(余)真分解[J]. 西南大学学报(自然科学版), 2017, 39(2): 45-49. doi: 10.13718/j.cnki.xdzk.2017.02.008
引用本文: 冯博雅, 杨晓燕. Cartan Eilenberg-(余)真分解[J]. 西南大学学报(自然科学版), 2017, 39(2): 45-49. doi: 10.13718/j.cnki.xdzk.2017.02.008
Bo-ya FENG, Xiao-yan YANG. Cartan Eilenberg-(Co) Proper Resolutions[J]. Journal of Southwest University Natural Science Edition, 2017, 39(2): 45-49. doi: 10.13718/j.cnki.xdzk.2017.02.008
Citation: Bo-ya FENG, Xiao-yan YANG. Cartan Eilenberg-(Co) Proper Resolutions[J]. Journal of Southwest University Natural Science Edition, 2017, 39(2): 45-49. doi: 10.13718/j.cnki.xdzk.2017.02.008

Cartan Eilenberg-(余)真分解

  • 基金项目: 国家自然科学基金项目(11361051)
详细信息
    作者简介:

    冯博雅(1992-),女,陕西渭南人,硕士研究生,主要从事同调代数的研究 .

  • 中图分类号: O154.2

Cartan Eilenberg-(Co) Proper Resolutions

图( 11)
计量
  • 文章访问数:  4808
  • HTML全文浏览数:  4184
  • PDF下载数:  190
  • 施引文献:  0
出版历程
  • 收稿日期:  2016-04-27
  • 刊出日期:  2017-02-20

Cartan Eilenberg-(余)真分解

    作者简介: 冯博雅(1992-),女,陕西渭南人,硕士研究生,主要从事同调代数的研究
  • 西北师范大学 数学与统计学院,兰州 730070
基金项目:  国家自然科学基金项目(11361051)

摘要: 设$ \mathscr{A} $是一个Abelian范畴.定义了Cartan Eilenberg(余)真分解(简称为CE-(余)真分解),给出了短正合列中CE-(余)真分解的构造及与函子Hom$ \mathscr{A} $(——,-)的关系.

English Abstract

  • 文献[1]的第ⅩⅤⅠⅠ章引入了复形的投射和内射分解的概念,该分解现在被定义为Cartan-Eilenberg分解,简记为CE-分解.文献[2]引入了CE-内射分解与CE-投射分解的概念,并考虑了复形的CE-内射分解和CE-投射分解的存在性.文献[3]讨论了CE-投射、CE-内射和平坦复形及其CE-分解的存在性,并证明了每个复形有CE-内射包络和CE-平坦覆盖.设$ \mathscr{A} $是一个Abelian范畴,$ \mathscr{C} $$ \mathscr{A} $的一个加法满子范畴.文献[4]提供了如何由短正合列中两项(余)真$ \mathscr{C} $-分解的存在性得到第三项(余)真$ \mathscr{C} $-分解的存在性的方法.受以上工作的启发,本文研究了关于满子范畴$ \mathscr{C} $的CE-(余)真分解的存在性及构造.

    本文中,$ \mathscr{A} $是一个Abelian范畴,并且$ \mathscr{C} $$ \mathscr{A} $的加法满子范畴.其它未定义的术语参见文献[5].

    定义1[3]  如果以下序列是正合的:

    (ⅰ) $ 0 \longrightarrow {C_0} \longrightarrow {C_1} \longrightarrow {C_2} \longrightarrow 0 $;

    (ⅱ) $ 0 \longrightarrow Z\left( {{C_0}} \right) \longrightarrow Z\left( {{C_1}} \right) \longrightarrow Z\left( {{C_2}} \right) \longrightarrow 0 $;

    (ⅲ) $ 0 \longrightarrow B\left( {{C_0}} \right) \longrightarrow B\left( {{C_1}} \right) \longrightarrow B\left( {{C_2}} \right) \longrightarrow 0 $;

    (ⅳ) $ 0 \longrightarrow {C_0}/Z\left( {{C_0}} \right) \longrightarrow {C_1}/Z\left( {{C_1}} \right) \longrightarrow {C_2}/Z\left( {{C_2}} \right) \longrightarrow 0 $;

    (ⅴ) $ 0 \longrightarrow {C_0}/B\left( {{C_0}} \right) \longrightarrow {C_1}/B\left( {{C_1}} \right) \longrightarrow {C_2}/B\left( {{C_2}} \right) \longrightarrow 0 $;

    (ⅵ) $ 0 \longrightarrow H\left( {{C_0}} \right) \longrightarrow H\left( {{C_1}} \right) \longrightarrow H\left( {{C_2}} \right) \longrightarrow 0 $;

    则称复形序列$ 0 \longrightarrow {C_0} \longrightarrow {C_1} \longrightarrow {C_2} \longrightarrow 0 $是CE-正合的.

    注1  由文献[3]可知,在定义1的序列中,若(ⅰ)与(ⅰⅰ)或(ⅰ)与(ⅴ)正合,则(ⅰ)-(ⅴⅰ)都正合.

    定义2  设M$ \mathscr{A} $,称CE-正合列(长度有限或无限)

    M的CE-$ \mathscr{C} $-分解,其中Ci$ \mathscr{C} $.

    定义3  如果定义2中的CE-正合列是M$ \mathscr{C} $-分解,且为Hom$ \mathscr{A} $($ \mathscr{C} $,—)-正合的,则称该正合列为M的真CE-$ \mathscr{C} $-分解.

    对偶地有M的CE-$ \mathscr{C} $-余分解与M的余真CE-$ \mathscr{C} $-余分解的定义.

    定理1  设

    $ \mathscr{A} $中的CE-正合列.令

    X0的一个CE-$ \mathscr{C} $-分解,且

    X1的一个真CE-$ \mathscr{C} $-分解.则:

    (ⅰ)有以下两个CE-正合列:

    (ⅱ)如果CE-正合列(2)与(3)是Hom$ \mathscr{A} $(—,$ \mathscr{C} $)-正合的,则序列(4) 是Hom$ \mathscr{A} $(—,$ \mathscr{C} $)-正合的;

    (ⅲ)如果CE-正合列(2) 是Hom$ \mathscr{A} $($ \mathscr{C} $,—)-正合的,则序列(4) 是Hom$ \mathscr{A} $($ \mathscr{C} $,—)-正合的;

    (ⅳ)如果CE-正合列(1) 是Hom$ \mathscr{A} $(—,$ \mathscr{C} $)-正合(Hom$ \mathscr{A} $($ \mathscr{C} $,—)-正合)的,则序列(5) 是Hom$ \mathscr{A} $(—,$ \mathscr{C} $)-正合(Hom$ \mathscr{A} $($ \mathscr{C} $,—)-正合)的.

      (ⅰ)对i≥1,令:

    考虑拉回图 1.

    图 1的第三列是Hom$ \mathscr{A} $($ \mathscr{C} $,—)-正合的,所以由文献[4]的引理2. 4(1) 知,第二列是Hom$ \mathscr{A} $($ \mathscr{C} $,—)-正合的.根据图 1可得交换图 2.

    因为图 1中的第三行及第三列是CE-正合的,所以图 2的第三行与第三列是正合的.因为—/B(—)是右正合-函子,所以第二行与第二列是左正合的.因此图 1的第二行与第二列是CE-正合的.再由文献[4]的3.1(1),我们有行与列正合的交换图 3.其中

    因为图 3中第二行与第三行是Hom$ \mathscr{A} $($ \mathscr{C} $,—)-正合的,所以第一行是Hom$ \mathscr{A} $($ \mathscr{C} $,—)-正合的.根据图 3,我们可以得交换图 4.

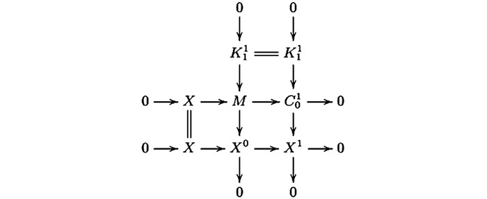
    因为图 4的第一列与第三列是正合的,根据蛇引理可得第一行与第二列是正合的.因此图 3的第一行与第二列是CE-正合的.我们有拉回图 5,则可得交换图 6.

    因为交换图 6的第二行是正合的,由蛇引理可知第一列是正合的,因此图 5的第二行与第一列是CE-正合的.再由文献[4]的3.1(1),我们有以下行与列正合的交换图 7,其中$ {W_2} = {\rm{Ker}}\left( {C_2^1 \oplus C_1^0 \longrightarrow {W_1}} \right) $,且图 7中第一行是Hom$ \mathscr{A} $($ \mathscr{C} $,—)-正合的.根据以上证明可得图 7的第一行与第二列是CE -正合的.重复以上过程可得序列(4) 与(5) 是CE-正合的.

    (ⅱ)因为CE-正合列(2) 与(3) 是Hom$ \mathscr{A} $(—,$ \mathscr{C} $)-正合的,所以在图 3中第一列与第三列是Hom$ \mathscr{A} $(—,$ \mathscr{C} $)-正合的,由文献[4]的2.5(1) 知,第二列是Hom$ \mathscr{A} $(—,$ \mathscr{C} $)-正合的.因此图 5的第一列是Hom$ \mathscr{A} $(—,$ \mathscr{C} $)-正合的,且图 7的第二列是Hom$ \mathscr{A} $(—,$ \mathscr{C} $)-正合的.故序列(4) 是Hom$ \mathscr{A} $(—,$ \mathscr{C} $)-正合的.

    (ⅲ)因为CE-正合列(2) 与(3) 是Hom$ \mathscr{A} $($ \mathscr{C} $,—)-正合的,所以在图 3中第一列与第三列是Hom$ \mathscr{A} $($ \mathscr{C} $,—)-正合的.由(ⅰⅰ)的证明可得到Hom$ \mathscr{A} $($ \mathscr{C} $,—)-正合列:

    因此可得序列(4)是Hom$ \mathscr{A} $($ \mathscr{C} $,—)-正合的.

    (ⅳ)如果CE-正合列(1) 是Hom$ \mathscr{A} $(—,$ \mathscr{C} $)-正合的,则图 1中第二行是Hom$ \mathscr{A} $(—,$ \mathscr{C} $)-正合的,且图 5中第二行是Hom$ \mathscr{A} $(—,$ \mathscr{C} $)-正合的.故序列(5) 是Hom$ \mathscr{A} $(—,$ \mathscr{C} $)-正合的.如果CE-正合列(1) 是Hom$ \mathscr{A} $($ \mathscr{C} $,—)-正合的,由文献[4]的引理2. 4(1) 知,图 1中第二行是Hom$ \mathscr{A} $($ \mathscr{C} $,—)-正合的,且图 5中第二行是Hom$ \mathscr{A} $($ \mathscr{C} $,—)-正合的.故序列(5) 是Hom$ \mathscr{A} $($ \mathscr{C} $,—)-正合的.

    对偶于定理1,我们有如下定理:

    定理2  设

    $ \mathscr{A} $中的CE-正合列.令

    Y0的一个CE-$ \mathscr{C} $-余分解,且

    Y1的一个余真CE-$ \mathscr{C} $-余分解.则:

    (ⅰ)有以下两个CE-正合列:

    (ⅱ)如果CE-正合列(7) 与(8) 是Hom$ \mathscr{A} $($ \mathscr{C} $,—)-正合的,则序列(9) 是Hom$ \mathscr{A} $($ \mathscr{C} $,—)-正合的;

    (ⅲ)如果CE-正合列(7) 是Hom$ \mathscr{A} $(—,$ \mathscr{C} $)-正合的,则序列(9) 是Hom$ \mathscr{A} $(—,$ \mathscr{C} $)-正合的;

    (ⅳ)如果CE-正合列(6) 是Hom$ \mathscr{A} $($ \mathscr{C} $,—)-正合(Hom$ \mathscr{A} $(—,$ \mathscr{C} $)-正合)的,则序列(10) 是Hom$ \mathscr{A} $($ \mathscr{C} $,—)-正合(Hom$ \mathscr{A} $(—,$ \mathscr{C} $)-正合)的.

    定理3  设

    $ \mathscr{A} $中的CE-正合列.令

    X0的一个真CE-$ \mathscr{C} $-分解,且

    X1的一个CE-$ \mathscr{C} $-分解.则:

    (ⅰ)有CE-正合列

    (ⅱ)如果CE-正合列(11)-(13) 是Hom$ \mathscr{A} $(—,$ \mathscr{C} $)-正合的,则序列(14) 是Hom$ \mathscr{A} $(—,$ \mathscr{C} $)-正合的;

    (ⅲ)如果CE-正合列(11) 与(13) 是Hom$ \mathscr{A} $($ \mathscr{C} $,—)-正合的,则序列(14) 是Hom$ \mathscr{A} $$ \mathscr{C} $,—)-正合的.

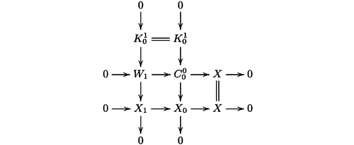
      (ⅰ)对1≤in-j(j=0,1),令$ K_j^i = {\mathop{\rm Im}\nolimits} \left( {C_j^i \longrightarrow C_j^{i - 1}} \right) $.考虑拉回图 8.

    因为图 8中第二列是Hom$ \mathscr{A} $($ \mathscr{C} $,—)-正合的,所以由文献[4]的引理2.4(1) 知,第一列是Hom$ \mathscr{A} $($ \mathscr{C} $,—)-正合的.我们有交换图 9.

    因为图 8中的第三行与第二列是CE-正合的,所以图 9的第三行与第二列是正合的.因为交换图 9的第二行是正合的,再由蛇引理可得第一列是正合的.则图 8的第二行与第一列是CE-正合的.由文献[4]的引理3. 1(1) 知,有如下行与列正合的交换图 10,其中$ {W_2} = {\rm{Ker}}\left( {C_0^1 \oplus C_1^0 \longrightarrow {W_1}} \right) $.因为图 10的第二行与第三行是Hom$ \mathscr{A} $($ \mathscr{C} $,—)-正合的,所以由文献[4]的引理3.1(1) 得第一行是Hom$ \mathscr{A} $($ \mathscr{C} $,—)-正合的,其中:

    根据图 10,可以得到以下交换图 11.

    由蛇引理可得图 11中第一行与第二列是CE-正合的.因此序列(14) 是CE-正合的.

    (ⅱ)因为图 8的第三行与第二列是Hom$ \mathscr{A} $(—,$ \mathscr{C} $)-正合的,由文献[4]的2.5(1) 知,图 8的第二行是Hom$ \mathscr{A} $(—,$ \mathscr{C} $)-正合的.再由图 10的第一列与第三列是Hom$ \mathscr{A} $(—,$ \mathscr{C} $)-正合的,可证图 10的第二列是Hom$ \mathscr{A} $(—,$ \mathscr{C} $)-正合的.因此序列(14) 是Hom$ \mathscr{A} $(—,$ \mathscr{C} $)-正合的.

    (ⅲ)因为图 8的第三行与图 10的第三列是Hom$ \mathscr{A} $($ \mathscr{C} $,—)-正合的,所以由文献[4]的引理2.5(2) 可证图 8中第二行与图 10中第二列是Hom$ \mathscr{A} $($ \mathscr{C} $,—)-正合的.因此序列(14) 是Hom$ \mathscr{A} $($ \mathscr{C} $,—)-正合的.

    对偶于定理3,我们有如下定理:

    定理4  设

    $ \mathscr{A} $中的CE-正合列.令

    Y0的一个余真CE-$ \mathscr{C} $-余分解,且

    Y1的一个CE-$ \mathscr{C} $-余分解.则:

    (ⅰ)有CE-正合列

    (ⅱ)如果CE-正合列(15)-(17) 是Hom$ \mathscr{A} $($ \mathscr{C} $,—)-正合的,则序列(18) 是Hom$ \mathscr{A} $($ \mathscr{C} $,—)-正合的;

    (ⅲ)如果CE-正合列(15) 与(17) 是Hom$ \mathscr{A} $(—,$ \mathscr{C} $)-正合的,则序列(18) 是Hom$ \mathscr{A} $(—,$ \mathscr{C} $)-正合的.

参考文献 (5)

目录

/

返回文章
返回